厦门地产情报站
关注
每日及时推送厦门人居楼市、新闻资讯、市场动态、为购房者提供服务和参考!
(谜底:城市建设。谜题解析:《你的名字》影片中时不时描述到一些城市建设的画面,铁路、高楼大厦、交通建设的画面都让我们联想到厦门的城建,一栋栋建筑拔地而起、一条条新道路竣工完成……)
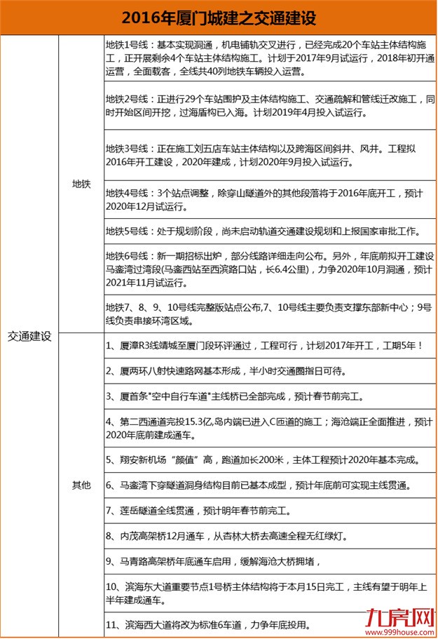
时间匆匆而过,2017年的脚步也即将到来。回顾2016年这一年的城市发展,厦门的城建如火如荼的开展,区域配套再升级。在这一年里,地铁1号线基本洞通、“空中自行车道”主线桥完工、内茂高架桥通车……我们的身边发生了一件又一件大事件,也让我们的生活愈加美好。
2016年的帷幕即将落下,今天,小编就带您盘点2016年厦门那些城建大事件,一起来看看今年厦门晒出的城建“成绩单”。
2016城建关键词:轨道交通1-10号线;空中自行车道;厦漳R3线;翔安新机场;海绵城市
05月03日
03月30日
08月28日
08月08日


【扫一扫关注】


【扫一扫关注】


【扫一扫关注】
最新评论