特大喜讯!特大喜讯!
再!传!捷!报!
厦门又有一个响亮的“新名字”!
今天
两部委联合发布
2019年国家物流枢纽建设名单
厦门被命名为
“厦门港口型国家物流枢纽”
厦门
成为福建唯一城市位列其中
厦门交通
又要加速升级,彻底爆发啦!
近日,
国家发展改革委、交通运输部联合印发
《关于做好2019年国家物流枢纽建设工作的通知》
(发改经贸﹝2019﹞1475号),
共有23个物流枢纽,
入选2019年国家物流枢纽建设名单。
其中
东部地区10个
天津、上海、南京、金华(义乌)
临沂、广州、宁波-舟山、
厦门、青岛、深圳
中部地区5个
太原、赣州、郑州、宜昌、长沙
西部地区7个
乌兰察布-二连浩特、南宁、重庆、
成都、西安、兰州、乌鲁木齐
东北地区1个
(营口)
涵盖陆港型、空港型、港口型、生产服务型、
商贸服务型、陆上边境口岸型等6种类型,
区域、类型分布相对均衡,
有利于支撑“一带一路”建设、京津冀协同发展、
长江经济带发展、粤港澳大湾区建设、
长三角区域一体化发展、西部陆海新通道等
重大战略实施和促进形成强大国内市场。
2019年国家物流枢纽建设名单
(排名不分先后)
下一步,
国家发展改革委将会同有关部门通过召开现场会、
推动建立国家物流枢纽联盟等方式,
加强国家物流枢纽间的业务对接、标准协调和信息互联,
加快构建联通内外、交织成网、高效便捷的
“通道+枢纽+网络”物流运作体系,
推动形成国家物流枢纽网络框架和基础支撑,
促进区域均衡协调发展和全国统一市场建设,
为经济高质量发展奠定坚实基础。
同时,抓紧统筹做好2020年国家物流枢纽建设工作。
燃爆了,厦门!这含金量看来真的是
高!
很高!
非常高!
“国家物流枢纽”
2018年12月
国家发改委、交通运输部印发的《国家物流枢纽布局和建设规划》里提出一个概念:国家物流枢纽承载城市。
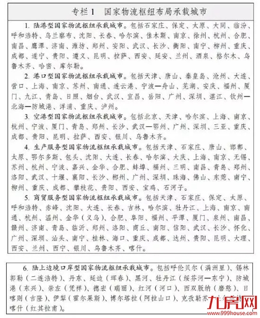
在这份非常重要的文件里,国家选择了127 个具备一定基础条件的城市作为国家物流枢纽承载城市,将其分为6个类型:陆港型、港口型、空港型、生产服务型、商贸服务型和陆上边境口岸型,其中有交叉重叠。
在这份名单里面,厦门具备3种身份:港口型、空港型、商贸服务型。
2019年4月
发改委、交通部在印发《国家物流枢纽网络建设实施方案(2019-2020年)》的通知里透露:2019年,国家发展改革委、交通运输部将在国家物流枢纽承载城市人民政府编制的建设方案基础上,结合“一带一路”建设、京津冀协同发展、长江经济带发展、粤港澳大湾区建设、长三角一体化发展国家重大战略实施需要,统筹研究确定第一批15个左右国家物流枢纽建设名单。
这里面透露了三个重要的“入选标准”:
1、入选城市首先必须是“国家物流枢纽承载城市”;
2、当地政府有完善的建设、申报方案;
3、结合“一带一路”建设、京津冀协同发展、长江经济带发展、粤港澳大湾区建设、长三角一体化发展等国家重大战略实施需要。
2019年8月
多家媒体报道经过数月申报筛选,第一批15个左右“国家物流枢纽”名单近日将公布,标志着国家物流枢纽网络建设正式起步,诸多重大项目蓄势待发。
今天
这份含金量超高名单终于官宣
厦门成功入选
交通要大爆发
厦门人,坐好,准备发车!
↓↓↓
厦门港
是建设国际航运中心的重要载体
我国综合交通运输体系的重要枢纽
我国沿海主要港口
国际集装箱运输干线港和
对台航运主要口岸
根据《厦门港总体规划(2035年)》
厦门港形成“两湾九区”的总体规划格局
包含东渡、海沧、翔安、招银、
后石、石码、古雷、东山和诏安港区
厦门港 记者王火炎 摄
据统计,2018年港口货运吞吐量2.17亿吨,集装箱吞吐量1070万标箱,在全国排名第7位,世界排名第14位。
至2035年,厦门港货物吞吐量4.18亿吨,其中集装箱吞吐量争取达到2000万标箱。逐步提高港口国际、国内中转能力,国际集装箱中转比例突破10%。
规划提出加快推进港口资源整合,优化港口功能布局,提高港口利用效率:
1、逐步疏解东渡港区货运功能,根据自贸片区发展情况适度保留集装箱货运能力,重点发展国际邮轮运输,优化五通码头客运功能。
2、优化提升海沧港区集装箱运输能力,重点发展外贸集装箱中远洋运输,推进海沧港区油品运输逐步向其他港区转移,翔安港区重点发展内贸和近洋集装箱运输。
3、加快厦门东渡国际邮轮码头及配套设施建设,完善邮轮综合服务环境。
4、推出海峡邮轮经济圈精品邮轮航线,利用国家邮轮运输试点示范港的政策优势,推进海峡邮轮游客签证便利化,打造海峡邮轮游首选便捷口岸。
<section style="text-align: center; color: rgb(51, 51, 51); text-transform: none; letter-spacing: 0.54px; font-style: normal; font-weight: 400; word-spacing: 0px; -ms-word-wrap: break-word !important; max-w















闽公网安备 35020302035470号
最新评论