今日头条
厦门地铁3号线翔安机场站(折返段)正式动工!通车时间就在...
近日,在厦门翔业集团福建兆翔机场建设公司副总经理林坂勇发出“动员令”后,中铁一局厦门轨道3号线翔安机场站(站后折返段)项目正式破土动工。
厦门地铁3号线(沙坡尾-翔安国际机场)是构建厦门岛与翔安快速跨海连接通道。由中铁一局承建的厦门轨道3号线翔安机场站(站后折返段)为地下二层岛式车站,是全线30座车站之一,位于厦门翔安国际机场航站楼下方,直接服务于厦门翔安国际机场。
而根据地铁办会同轨道集团编制的《厦门市轨道交通3号线(厦门火车站至蔡厝站段)验收工作实施方案》,3号线或将在今年6月底开通试运营。(铁路建设报)
本地新闻
1
神速!银城智谷今年第一季度即将正式开园
银城智谷传来最新动态。据悉,该项目一期28万平办公物业已竣工交付,“同安第一高楼”实现主体封顶,二期数栋多层写字楼顺利交付,三期项目也正式开工;商业双MALL——欧丽洛雅家居广场、爱琴海购物公园两大集中式商业综合体已正式开建,预计2023年即可建成开业;
招商方面,截至2020年银城智谷已核准30家企业的入园申请,合计拟租售面积约7.8万平方米,累计有160多家企业注册落户。2021年一季度,银城智谷将迎来正式开园。(厦门城投)
2
规模达50亿元!国投厦钨基金正式落地集美
该基金重点围绕钨钼、稀土和新能源材料及产业链上下游等赛道开展投资业务。 除厦门市、集美区两级产业引导基金参股外,国投厦钨基金还获国家制造业基金、国家军民融合发展产业投资基金、厦门钨业以及福建三钢集团共同出资。由厦门创合鹭翔投资管理有限公司作为基金管理人,国投创合系其最大股东。(天下集美)
3
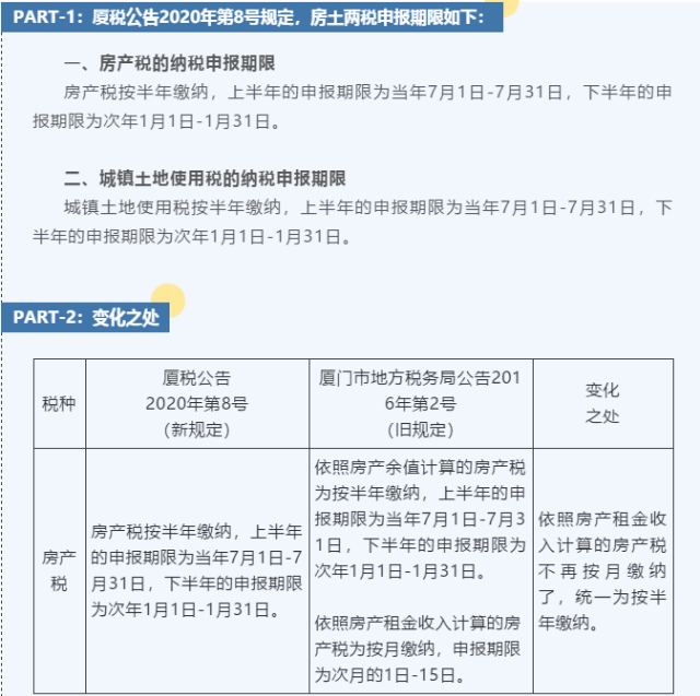
必须看!房土两税申报期限调整优化了
为进一步减轻纳税人负担,减少申报次数,优化我市税收营商环境,国家税务总局厦门市税务局近期出台了《国家税务总局厦门市税务局关于优化调整城镇土地使用税 房产税纳税申报期限的公告》(厦税公告2020年第8号),对我市城镇土地使用税、房产税的纳税申报期限进行调整。(厦门税务)
楼市热点
1
开发商拒绝购房者用公积金 罚款从1万增加到5万
广州市住建局近日对新版《广州市房屋交易监督管理办法(修订征求意见稿)》,当中明确,开发企业以各种理由拒绝或者限制住房公积金贷款支付购房款的行为将受重罚,罚款由此前的1万元提升到5万元。(羊城晚报)
2
专家预判:2021年房价分化趋势明显 调控将深化细化
业内专家表示,2021年“房住不炒”的定位仍将继续坚持。针对房地产企业杠杆过高而出台的房地产金融调控措施,其政策效应将逐步显现出来,在防止资金过度流入房地产市场、防范金融风险方面发挥了重要作用。房地产调控措施将进一步深化细化,一旦有城市出现过热态势,调控或将继续加码,以达到稳定市场的目的。(经济日报)
1月16日厦门二手住宅73套
2021年1月16日,厦门二手房成交88套,成交面积7288㎡;其中二手住宅成交73套,成交面积6570㎡。















闽公网安备 35020302035470号
最新评论