大!消!息!
全!城!家!长!注!意!
厦门56所“热点学校”学区地图
强势曝光
近日
随着思明区划片的出炉
目前厦门六区小学划片已集齐
开始召唤各区家长啦
其中
厦门的56所热点学校也全部集结
今天九房网厦门站就整理了
最新的厦门各区小学划片
以及热点小学+划片小区最新价格
速看,速关注!
快快收藏吧~
1、思明区21所热点学校
千呼万唤始出来,思明的小学划片虽迟但到,今年思明执行热点学校招生条款的学校有21所学校。
厦门外国语学校附属小学、厦门第二实验小学(含分校区)、大同小学、槟榔小学、演武小学、人民小学(含分校区)、民立小学、滨东小学、思明区协和双语学校、湖明小学、瑞景小学、松柏第二小学、梧村小学、思北小学、公园小学、湖滨小学、思明第二实验小学、松柏小学、嘉滨小学、莲龙小学和前埔北区小学。
明年将在此基础上再增加2所:思明小学、金鸡亭小学
值得一提的是,入学矛盾特别突出的“热点学校”除上述21所外,2022年秋季起,将新增以下2所——思明小学和金鸡亭小学。
并且思明教育局表示,作为过渡,截至2021年7月12日,已在上述新增2所入学矛盾突出的“热点学校”招生—片区取得房屋产权的,可不受“同一套房产每六年只能有一位适龄儿童在片区内的小学就学”的条款限制。
接下来看看思明区热点小学以及部分划片小区最新房价参考↓↓↓
附上思明区小学划片↓↓↓
2、湖里区8所热点学校
今年,湖里有8所学校被列为热点学校。对比去年来看,今年增加了湖里第二实验小学。
此外今年湖里区划片也有了新变化,新增梧桐实验学校,并且将实行多校划片。
湖里中心小学、湖里实验小学教育集团实小校区、康乐小学、华昌小学、天安小学、金尚小学、火炬学校、湖里第二实验小学。
接下来看看湖里区热点小学以及部分划片小区最新房价参考↓↓↓
附上湖里区小学划片↓↓↓
3、集美区6所热点学校
今年集美有6所学校被列为热点学校,并且这6所学校均不招收集体户。
集美小学、集美第二小学、曾营小学、厦门实验小学集美分校、康城小学、厦门外国语学校集美分校。
集美区小学今年招生最大看点是首次提出:热点小学“实际居住一年以上”不仅要实际居住,孩子的户口也必须迁入片区时间满一年以上,以前只是说“实际居住”。
作为过渡,截止到2021年7月12日,已在“热点校”片区落户的,可不受“适龄儿童户口迁入片区时间应满一年以上”条款限制。
此外,还有一大看点是:厦门外国语学校集美校区今秋开办,招生片区是:集美区实验小学招生范围内“两一致”户籍生,而集美实验小学的片内是:中交和美新城小区、建发央著小区、中海杏林鹭湾小区户籍户口。
具体来看看集美区热点小学以及部分划片小区最新房价参考↓↓↓
附上集美区小学划片↓↓↓
4、翔安区4所热点学校
今年翔安有4所热点学校。根据市教育局文件,今年热点学校首提“每六年一学位”,往年的规定是:上述三种情况还要同时满足同一套房产只能有1位适龄儿童在片区的小学一至六年级就学,子女多于一个的家庭除外。
新翔小学、翔安区实验学校小学部、翔安区第二实验小学、舫山小学
此外,今年翔安还特别指出,因南部新城处于城市开发建设阶段,因此,该片区中心区小学招生方案将根据实际情况逐年制定公布,保障符合招生条件的适龄儿童就近入学。意思是,今年这样招生,不等于明年也这样招生。
南部新城中心区小学包括厦门实验小学翔安校区,实小翔安校区今年要开办。
接下来看看翔安区热点小学以及部分划片小区最新房价参考↓↓↓
附上翔安区小学划片↓↓↓
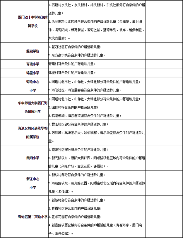
5、海沧区7所热点学校
今年海沧有海沧延奎实验小学等7所学校被列为热点学校。
海沧延奎实验小学、北京师范大学厦门海沧附属学校、厦门外国语学校海沧附属学校、厦门双十中学海沧附属学校、海沧区天心岛小学、海沧区教师进修学校附属学校、海沧区第二实验小学。
并且这7所“热点学校”一年级入学及二至六年级转学须严格遵守“同一套房产只能有一位适龄儿童在片区的小学一至六年级就学,属同一父母且子女多于一个的家庭除外”的条件,若房产发生交易(含转让、赠与等),只有前业主(房东)在读子女户籍迁出且学籍也迁出该房产所在片区学校,该房产的受让方子女入学或转学,才视为符合该条件。
接下来看看海沧区热点小学以及部分划片小区最新房价参考↓↓↓
附上海沧区小学划片↓↓↓
6、同安区8所热点学校
今年同安有同安第一实验小学等8所小学为热点学校。
同安第一实验小学、同安第二实验小学、同安第三实验小学、岳口小学、阳翟小学、同安教师进修附属小学、同安大同中心小学、祥平中心小学。
接下来看看同安区热点小学以及部分划片小区最新房价参考↓↓↓
附上同安区小学划片↓↓↓
全城家长们!
快来认领啦
以上就是九房网厦门站为大家整理的
56所今年热点小学的划片及小区最新房价
供各位虎爸虎妈参考
提前为孩子做好攻略哦
部分内容来源:各区教育局、厦门日报、厦门招考
备注:文中二手房价格仅供参考




































闽公网安备 35020302035470号
最新评论